
用户现在可以轻松部署自己的代理和 OpenClaw。
作者|Cynthia
自从 2025 年 Manus 和 GenSpark 在科技领域频繁占据头条,直到 2026 年初 OpenClaw 在 GitHub 上的 Star 数量在短短 72 小时内突破了六万,并且如今已经达到了二十多万星标记录,AI Agent 的热潮持续至今已有两年之久。
然而,在相当长的一段时间里,这场热闹仅仅局限于技术圈。通用代理缺乏针对性,而在特定领域的代理由于其高昂的部署和开发门槛,使得大多数普通人难以掌握所需的法律、医学或金融知识,从而被排除在未来的门外。
幸运的是,MiniMax 的最近一次更新为许多人带来了希望。
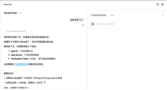
简而言之,MiniMax 推出了 MaxClaw,它整合了 OpenClaw 生态系统,用户可以免配置且无需支付 API 费用一键部署。
此外,MiniMax 还推出了零代码、自然语言交互的 Expert 生态系统,使得生成专属专家变得轻而易举;对于 PPT 制作、金融分析和健康管理等常见需求,MiniMax Agent 也进行了全面升级,推出了新的 Expert 功能来解决职场琐碎工作问题。
经过三天的实际测试后得出结论:AI agent 的普及时代终于不再是空谈了。
01
MaxClaw 上线,
Openclaw 的平权时代到来
在探讨 MaxClaw 之前,先说一下对 OpenClaw 的看法。
毫无疑问,这款能够实现邮件整理、脚本运行和日程管理,并带有长期记忆功能的 AI Agent,让所有人看到了个人 AI 系统未来的可能性。
但是,对于那些不懂编程的人来说,仅仅配置过程就能让他们卡住至少三天时间。
MaxClaw 的核心价值在于它提供了 OpenClaw 上层网关封装,通过技术手段消除了所有不必要的门槛。利用 MiniMax 的云端计算资源完成底层部署,用户不需要安装任何本地程序或配置 API 密钥,并且可以免费调用 OpenClaw 的主要功能。
这种变化有点像过去 Windows 系统对早期计算机操作系统的改进,使得普通用户能够轻松上手。

MaxClaw 不仅整合了 OpenClaw 生态系统,还让专家能力能够在不同的通讯软件中被触达。这大大降低了普通人复用这些经验的门槛。
最近 MiniMax 的更新,某种程度上打破了经验传播与落地之间的壁垒。
通过 Expert 生态系统,行业专家的经验不再只是停留在书本和网络文章里,而是可以转化为可以被他人直接调用的数字资产。这对于提高生产力具有重要意义。


这也可能是生产力进步爆发的真正起点。
本文为极客公园原创文章,转载请联系极客君微信 geekparkGO
对于 MiniMax Expert 生态系统,你有什么看法?
当前中国手机市场迎来全面涨价潮,有消息称自三月起新机型的涨幅最低超过千元。

请点赞并关注极客公园视频号。
这里。我让它根据我自己创建的采访提纲机器人,做了一份关于萨姆・奥特曼的采访。

可以看到,AI 不仅精准还原了我想要的冷静、尖锐、直击本质的风格,还把奥特曼的职业经历、OpenAI 的发展争议拆解成野心与争议、AI 安全与竞争、政变始末、人类未来四大板块。甚至能精准戳中从非营利到营利、预测 2028 年超级智能等争议点
紧接着,难度升级,我又让它撰写了一份关于 AI coding 行业的调研报告,并重点爬取知乎、CSDN 的用户评价。

这是最终的报告成果,可以看到,整体条理非常清晰,包含执行摘要、市场概况、玩家分析、用户评价等 6 大模块,不仅精准提炼了 GitHub Copilot(2000 万用户、180 万付费用户)、Cursor(90 亿美元估值、21 个月 ARR 从 100 万到 1 亿)等核心数据,还对三款主流产品做了优势 - 劣势 - 用户满意度的结构化分析,甚至能精准总结出 Cursor 数学建模准确率 87.6%、通义灵码中文注释支持好等细节。



这种聊天框里的 AI 操作系统,彻底让 OpenClaw 的顶级能力融入了日常工作场景。
以前配置 OpenClaw 的时间,够专业人士泡三杯咖啡还摸鱼十分钟;现在普通人也能五分钟完成 agent 搭建、社交软件 MaxClaw 配置,以及让 AI 完成从资料搜集到成果输出的全流程,。
02
把 AI Agent 开发权,
还给懂业务的人
Agent 火了两年多,但到 2026 年,一个关键的趋势在于:开发权从算法工程师,向业务骨干、运营、创业者等懂业务的人转移。
背后的逻辑很简单:大模型的基础设施已经成熟,AI Agent 的竞争核心,也因此从技术研发变成了场景落地。而最懂场景的,永远是身处其中的业务人——一个投研分析师知道该怎么拆解行业数据,一个媒体编辑知道该怎么挖掘热点信息,一个运营知道该怎么设计用户增长路径,但他们大多不懂 LangChain 的编排逻辑、不会写 Prompt 工程、也不知道怎么对接 MCP 和 Skills 工具。
毕竟,传统的 AI Agent 开发框架,本质上还是为技术人设计的。为了更有效地释放行业的 knowhow,MiniMax 重点推出了 Expert。
MiniMax Expert 的核心突破,就是实现了用自然语言来搭建 Agent,也就是说,只要你要描述清楚自己的需求,AI 就会自动帮你梳理各种技术配置,搭建好想要的 agent。
作为专业内容创作者,我们经常需要与各种创业者以及专家进行对话。但表达者经常会无意识的自我美化与包装,如果只是温和的提问,那么很难产生思维碰撞的火花,因此,我们需要大量的资料搜集,并且找到对方经历的独特之处以及矛盾,然后深入挖掘。简单来说,我需要创建一个易立竞风格的agent。
接下来,我只需要把这个要求用自然语言描述给 AI 即可。

比较惊喜的一点,AI 在已有需求的基础上,还会将其拆解成三大核心模块,甚至做了精细化的功能设计:
- 深度资料吞吐与分析
:自动梳理人物时间线、对比言行矛盾,完成海量信息的整合;
- 人物画像构建
:提炼核心关键词、分析底层行为逻辑,精准定位采访切入点;
- 深度采访提纲生成
:按照破冰与定义、事实与矛盾、共情与质疑、终极拷问四个递进板块设计问题,每个问题还附带设计意图。
基于这一配置生成深度灵魂拷问者 agent,我让它做了一份关于最近再次爆火的谷爱凌的采访提纲,其尖锐程度和深度,完全超出了预期。
它没有停留在夺冠心情、教育方式等表面问题,而是将这些问题进一步深化,变成:
传统叙事中的运动员往往与苦难、牺牲绑定,而你谈得最多的是热爱、睡眠、快乐,这是刻意的反叛还是真实状态?你的 Plan B 让你更无畏,但大多数运动员没有 Plan B,你的幸运会不会让你对输的感受更轻?

每个问题背后,都是 AI 对海量信息的整合、分析和深度思考,而这一切,都在用户输入自然语言需求后,由 AI 自动完成。
当然,用户不仅能自由创建 Expert,还能将自己的 Expert 开放共享。目前,MiniMax 已经构建起了一个充满活力的 Expert 生态:已有1 万 + 公开的专家 Agent,其中大部分来自 UGC 创作,甚至包括投研分析、行业报告、代码开发等高质量的专业 Agent。
为了激励创作者,MiniMax 设置了积分奖励机制——公开 Agent 每被复制一次,创建者就能获得 100 积分;而即将上线的 Market Place,更是让创作者可以为自己的 Agent 公开定价,形成创作 - 分享 - 变现的完整生态。
这是一个极具想象力的模式:一个资深的投研分析师,可以把自己的分析框架、数据拆解逻辑固化成 Agent,让更多人使用并获得收益;一个媒体编辑,可以把自己的热点挖掘、内容创作方法变成 Agent,实现经验的复用;甚至一个普通的职场人,都可以把自己的工作流程、办公技巧做成 Agent,让 AI 帮自己完成重复工作。
每个人都能借助 AI,将自己的能力 0 门槛释放,这才是 AI 生产力的真正爆发开端。
03
开箱即用的 Expert,
解决职场人的琐碎工作 PTSD
在 MiniMax 官网,根据职场人日常的工作内容,官方已经预置了一些 Expert。覆盖技术开发、创意写作、办公效率、商业金融、教育学习等高频场景,每个垂类的 Expert 都经过了场景化训练,定制化 Prompt 和工具集配备,远比单纯的聊天机器人更懂行业需求,能直接输出可落地的专业成果。
写汇报、做 PPT、搜集资料、分析数据,这些占据职场人 80% 时间的琐碎工作,都能被这些经过深度优化的垂类 Expert 一键搞定。

我们实测了两款最具代表性的 Expert,体验堪称效率神器。
首先是热点追踪 Expert。作为一个科技作者,我们每天最头疼的事情就是要在各种新闻中不断,收集信息,思考角度,有时候,写稿两小时,找资料需要三天。
MiniMax 的热点追踪 Expert,直接解决了这两个痛点。它不同于传统 AI 囿于训练数据的陈旧知识,而是能基于用户需求实时搜索最新信源,并自动将需求拆解成多个维度的信息挖掘方向。
我们让它搜寻 OpenClaw 项目的最新进展,AI 自动拆解为最新动态、技术特点、社区讨论、行业影响四个板块,不仅搜集了 2026 年 2 月的版本更新、功能发布等最新信息,还梳理了开发者社区的热点争议和对 AI 智能体领域的影响。

更重要的是,它内置了事实核查子 Agent,在成果输出前会对所有关键信息进行交叉验证,确保信息的准确性,彻底解决了 AI 投毒的问题。实测中,AI 对 OpenClaw 的星标数据、功能特点、行业影响等信息,都做了信源标注和事实核查,没有出现任何虚假信息。

投研也是一个非常专业的领域。我们再测试一下Global 投研一体 Expert。
自 2025 年下半年起,A 股进入大牛市,指数突破 4100 点,金银等贵金属一路飞涨,普通人也想了解市场行情,但行情是否还能持续,周期一般会维持多久,贵金属的上涨又会遵从怎样的逻辑,与此同时,历史上几轮金属周期对当下有什么启发,又有什么异同?
要回答以上问题,都需要面对庞杂的信息与专业术语,普通人往往无从下手。
我们用 Global 投研一体 Expert,一句话提出需求:分析 2026 年贵金属行情是否持续、周期多久、历史周期的启发,AI 在短时间内输出了一份结构化的《2026 年全球金属格局与历史涨价周期深度研究报告》,内容之专业、分析之深入,堪比券商研报。

它不仅精准分析了黄金(央行购金 + 避险需求)、白银(工业属性 + 金融属性双重驱动)的上涨逻辑,还对铜(供需缺口)、锂(储能需求)、稀土(高端制造溢价)等金属做了细分分析;甚至梳理了历史金属涨价周期的规律(通常 8-10 年,当前仍处于长周期上涨阶段),并对本轮炒作周期的特征(机构化程度提高、基本面支撑更强、分化特征明显)和风险(价格高位、美联储政策不确定性)做了全面分析,最后还给出了贵金属、基本金属、电池金属的具体投资建议。对于普通投资者来说,这相当于拥有了一个专属的专业投研团队。

04
尾声
美国著名历史哲学家威尔・杜兰特(Will Durant)曾总结:进步乃是遗产的不断增加、保存、传送与利用,历史本身就是文明遗产的创造与记录。
这次 MiniMax 的更新,某种意义上就在打破经验传播与落地的壁垒。
MiniMax Expert 生态,让一个行业专家的经验,不再是书本上的文字、网络上的文章,而是可以被固化成 Agent 的数字资产,能够被其他人直接调用,完成生产。而 MaxClaw 打通了 OpenClaw 的生态,让专家能力也能够在不同的通讯软件里被触达。
普通人复用这份经验,也无需再经过复杂的学习过程。
而这,或者正是生产力进步爆发的真正起点。
*头图
本文为极客公园原创文章,转载请联系极客君微信 geekparkGO
极客一问
你如何看待 MiniMax Expert 生态?

中国手机市场迎全面普涨,消息称 3 月后新品涨幅最低超千元。
点赞关注极客公园视频号,
